近日,中国科学技术大学合肥微尺度物质科学国家研究中心、中科院脑功能与脑疾病重点实验室张智课题组,与安徽医科大学第一附属医院汪凯和田仰华研究组及多家研究机构合作,在慢性痛导致抑郁样行为的神经环路基础方面取得研究进展。相关成果以“A neural circuit for comorbid depressive symptoms in chronic pain”为题,于2019年8月27日,在线发表于《Nature Neuroscience》。
慢性疼痛,如病理性神经痛、癌痛、偏头痛和腰背痛等,是临床最普遍的病症之一,发病机理错综复杂,发病原因往往不明,也不可预知。针对顽固性的慢性疼痛,目前没有良好的治疗药物和治疗方案,同时还会滋生诸多的情绪疾病,如抑郁和焦虑等(超过50%的慢性痛患者表现出抑郁症状),形成恶性循环,产生机制尚不清楚。
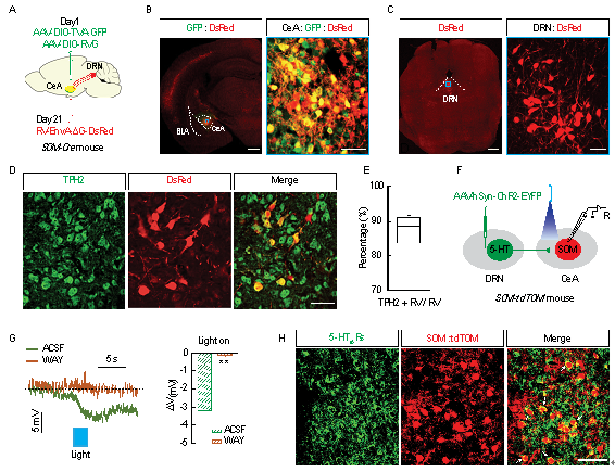
大脑的杏仁核参与疼痛和情绪等行为。张智课题组发现,杏仁核的基地外侧杏仁核神经环路参与了强迫样焦虑行为的形成(PNAS,2019)。那么,作为杏仁核的功能输出子核团——杏仁中央核(CeA)是否在疼痛-抑郁共病中起到了桥梁作用呢?因此,课题组以CeA的GABA能神经元为靶点,进行逆向跨单级病毒示踪发现,中缝背核(DRN)中的5-HT(5-HTDRN)能神经元通过5-HT1A受体支配了CeA的生长抑素(SOM)能神经元(SOMCeA)。

5-HT系统失调是抑郁症发病的经典理论之一,目前临床上一线抗抑郁药物5-HT选择性重摄取抑制剂便是通过提高脑内5-HT含量发挥抗抑郁效果。DRN是脑内合成5-HT的主要核团,参与调节疼痛以及情感障碍等行为。进一步研究发现,在持续疼痛伴抑郁样行为小鼠中,DRN投射到CeA的5-HT能神经元活性降低,使得CeA中5-HT的含量降低,这种降低最终导致了SOMCeA神经元脱抑制而兴奋。光遗传或化学遗传调控5-HTDRN→SOMCeA神经环路活性,可显著改善疼痛及抑郁样行为。
那么,SOMCeA神经元的脱抑制激活,如何影响其下游抑郁相关的核团?课题组对SOMCeA神经元的长时程投射纤维进行了研究,发现,外侧缰核(LHb)存在大量SOMCeA神经纤维分布。近年来,LHb被发现在抑郁症发生和治疗中至关重要。课题组发现,SOMCeA神经元主要通过释放谷氨酸支配了LHb的活动,并在疼痛伴抑郁行为中发挥作用。

5-HTDRN→SOMCeA→GluLHb神经环路环路参与慢性痛伴抑郁的模式图
该发现对解析顽固性慢性疼痛和抑郁症共病的发病机制具有重要的基础和临床意义,可能为药物不敏感的患者提供非药物治疗的思路,如深部脑刺激和经颅磁刺激等。
张智研究组博士后周文杰、副研究员晋艳及博士生朱霞和孟浅等为共同第一作者,张智为通讯作者。该研究得到了基金委、科技部973、中科院B类先导和中组部资助。
论文连接:https://www.nature.com/articles/s41593-019-0468-2