English
首页
中心概况
中心介绍
机构设置
中心领导
人事机构
历史沿革
联系我们
新闻动态
中心新闻
图片新闻
媒体关注
中心简报
科技简讯
研究体系
空间量子物理与技术研究部
量子光学与超冷气体研究部
固态量子系统研究部
演生物理研究部
复杂体系理论与计算研究部
单分子物理化学研究部
Bio-X研究部
催化与仿生材料研究部
能量转化与存储研究部
分子与细胞生物物理研究部
脑认知研究部
先进材料制备与微纳加工平台
综合表征与测试平台
高端研究平台
研究成果
研究进展
论文与专著
专利
获奖
研究队伍
两院院士
人才队伍
招聘信息
研究生园地
教学管理
园地风采
创新中心
文档下载
合作交流
学术交流
国际合作
招生就业
招生培养
就业信息
博导一览表
通知公告
公告通知
学术报告
文档下载
党建园地
新闻动态
中央精神
学校动态
理论学习
重要评论
组织架构
您当前的位置:
首页
招生就业
就业信息
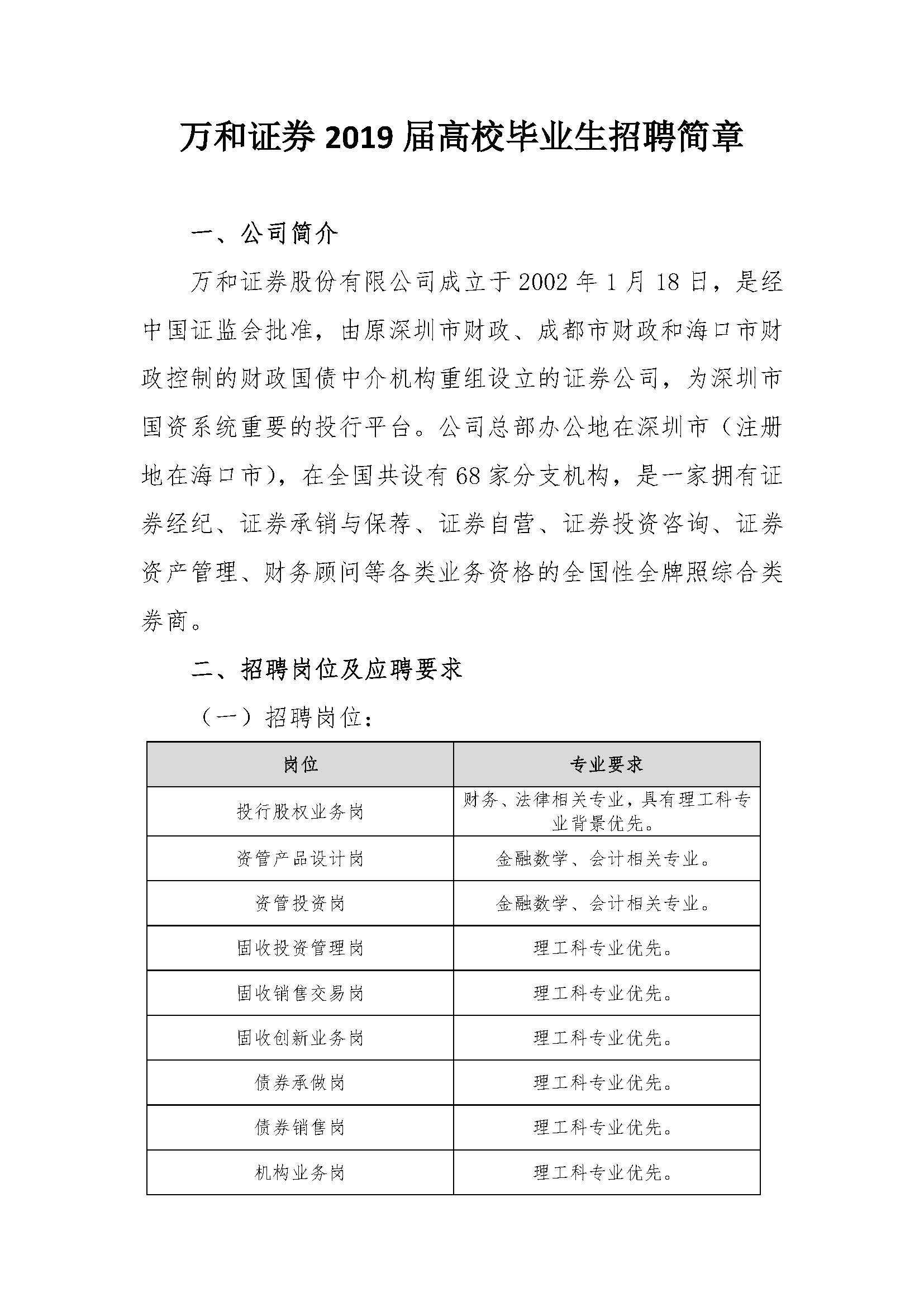
万和证券2019届高校毕业生招聘简章
时间:2018-10-27 03:13:39 来源:合肥微尺度物质科学国家研究中心|http://www.hfnl.ustc.edu.cn
PDF版本请点击图片
打印本页
关闭本页
相关文章
电话:+86-551-63606123,63607614 传真:+86-551-63606266 地址:安徽省合肥市金寨路96号
Copyright 2021 www.hfnl.ustc.edu.cn All Rights Reserved 合肥微尺度物质科学国家研究中心 版权所有
备案许可证:皖ICP备05002528号 网站访问统计
联系我们
网站地图
浏览旧版
科大主页